bevictor伟德官网 - 韦德官方网站
ENGLISH
学校主页
旧版网站
BETVLCTOR伟德在线工会
首页
工会
工会概况
机构设置
联系方式
历任领导
教代会
教代会机构
教代会提案
新闻动态
通知公告
荣誉先进
先进个人
先进集体
先进风采
基层工会
伟德国际victor1946网页版
上级文件
学校文件
工会文件
工会批复
您现在的位置是:
首页
|
通知公告
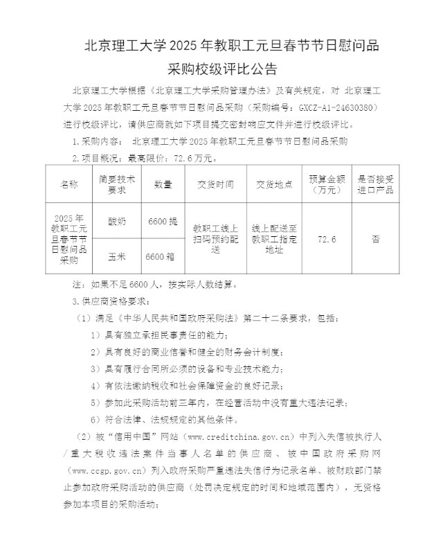
BETVLCTOR伟德在线2025年教职工元旦春节节日慰问品采购(2024-30802-XT0212)采购公告
发布日期:2024-12-02 | 阅读次数: